
鞏義市仁源水處理材料廠
聯系人:孫經理
手機:15838253283(微信同號)
電話:0371-66557686
郵箱:1813885391@qq.com
地址:河南省鞏義市工業園區
高品相3A分子篩生產廠家廣東發布《農村生活污水處理排放標準》
高品相3A分子篩廠家廣東發布《農村生活污水處理排放標準》。近日,廣東省市場監督管理局、廣東省生態環境廳聯合發布省級地方標準《農村生活污水處理排放標準》(以下簡稱《標準》),編號為DB 44/2208-2019。《標準》規定了農村生活污水處理設施的水污染物排放控制、監測、標準的實施與監督等要求,將于2020年1月1日起實施。以下為《標準》全文及相關解讀。







廣東省《農村生活污水處理排放標準》解讀
一問:廣東省《農村生活污水處理排放標準》制定的背景是什么?
答:黨中央、國務院高度重視農村生活污水治理工作,2018年2月,中共中央辦公廳、國務院辦公廳印發《農村人居環境整治三年行動方案》,明確要求各地區要區分排水方式、排放去向等,分類制定農村生活污水治理排放標準。2018年9月,生態環境部辦公廳、住房和城鄉建設部辦公廳聯合發布了《關于加快制定地方農村生活污水處理排放標準的通知》,提出各省(區、市)要根據通知要求抓緊制定地方農村生活污水處理排放標準。
國家尚未制定專門的農村生活污水處理排放標準,我省農村污水處理設施主要參照《城鎮污水處理廠污染物排放標準》(GB 18918-2002)和廣東省《水污染物排放限值》(DB 44/26-2001)有關規定執行。由于不同地區農村的自然條件、人口聚集程度、污水產生規模、排放去向和環境質量改善需求等存在明顯差異,上述標準已不適用于農村生活污水的排放管理,迫切需要制定出臺廣東省《農村生活污水處理排放標準》。
二問:《標準》的適用范圍是什么?
答:《標準》適用于處理規模小于500m3/d的農村生活污水處理設施水污染物排放管理。500 m3/d及以上規模的農村生活污水處理設施水污染物排放參照《城鎮污水處理廠污染物排放標準》(GB 18918-2002)執行。本《標準》所稱農村生活污水是指農村居民生活活動所產生的污水,主要包括沖廁、洗滌、洗浴和廚房排水,不包括工業廢水。
三問:《標準》的污染物控制指標是如何選取的?
答:選取農村生活污水處理排放污染物控制指標時,主要考慮以下四方面因素:
一是重點考慮農村生活污水污染的關鍵問題(富營養化)和導致污染的關鍵因子(氮、磷等因子);
二是考慮污染物總量減排等環保管理需求(化學需氧量、氨氮);
三是考慮農村地區目前管理水平和經濟水平,較之《城鎮污水處理廠污染物排放標準》中的控制項目宜適當精簡;
四是考慮《關于加快制定地方農村生活污水處理排放標準的通知》和《農村生活污水處理設施水污染物排放控制規范編制工作指南(試行)》中控制因子選取的相關要求。
四問:《標準》是如何考慮分類和分級的?
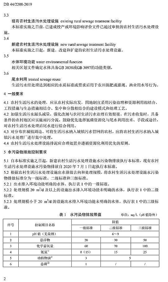
答:《標準》將農村生活污水處理設施出水排放去向分為排入環境功能明確水體、排入環境功能未明確水體、尾水利用三類,根據排水去向和設施處理規模進行標準分級:
(1)出水排入環境功能明確的水體,排放限值應適當收嚴,執行表1的一級標準。
(2)出水排入環境功能未明確的水體,適當放寬排放限值,執行表1的二級標準,其中對于處理規模小于20 m3/d的,排放限值進一步放寬,執行表1的三級標準。
(3)在水環境功能重要、水環境容量較小或者未達到水環境質量目標的地區,各地可根據水生態環境管理的需要,實施更嚴格的排放標準,執行表2特別排放限值。
(4)出水用于農業灌溉、漁業或其他用途時,相關控制指標應滿足國家或地方相應的水質標準。
五問:《標準》排放限值是如何確定的,與《城鎮污水處理廠污染物排放標準》相比如何?
答:《標準》綜合考慮國內外現行排放標準、相關技術所能達到的污染控制水平以及《農村生活污水處理設施水污染物排放控制規范編制工作指南(試行)》的要求,根據我省農村生活污水處理設施穩定運行的有關監測數據,經實地調查走訪、多次專家研討、反復征求意見,結合我省農村地區的經濟承受能力和管理水平,確定水污染物排放限值。《標準》從我省農村實際出發,力求使控制指標選取和排放限值設定科學合理。
與《城鎮污水處理廠污染物排放標準》(GB 18918-2002)相比,《標準》一級標準與GB 18918的一級B標準一致,二級標準取值介于GB 18918的一級B和二級標準,三級標準取值介于GB 18918的二級和三級標準,特別排放限值介于GB 18918的一級A和一級B標準,化學需氧量取值進一步收嚴。總體而言,《標準》控制項目較《城鎮污水處理廠污染物排放標準》有所減少,標準限值設置有適當放寬。
六問:《標準》執行的時間有何規定?
答:具體執行時間規定如下:
一是新建農村生活污水處理設施自《標準》實施之日起執行;
二是現有農村生活污水處理設施自2020年7月1日起執行。考慮到現有農村生活污水處理設施的提標改造需要一定的時間,設施運營單位應盡快開展設施升級改造,確保在規定的期限內達到《標準》的污染排放控制要求。在標準實施過程中遇到的問題,請徑向省生態環境廳反映。
更多高品相3A分子篩廠家詳情點擊:http://www.683996.com/