
鞏義市仁源水處理材料廠
聯系人:孫經理
手機:15838253283(微信同號)
電話:0371-66557686
郵箱:1813885391@qq.com
地址:河南省鞏義市工業園區
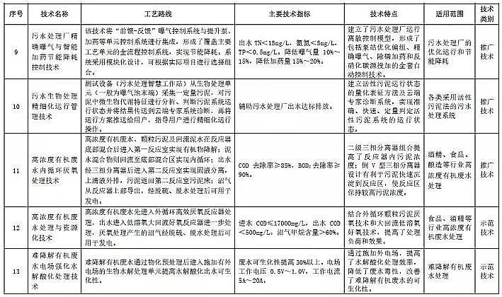
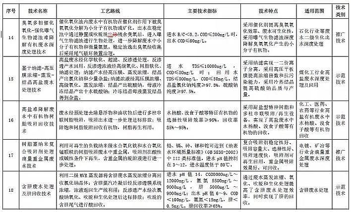
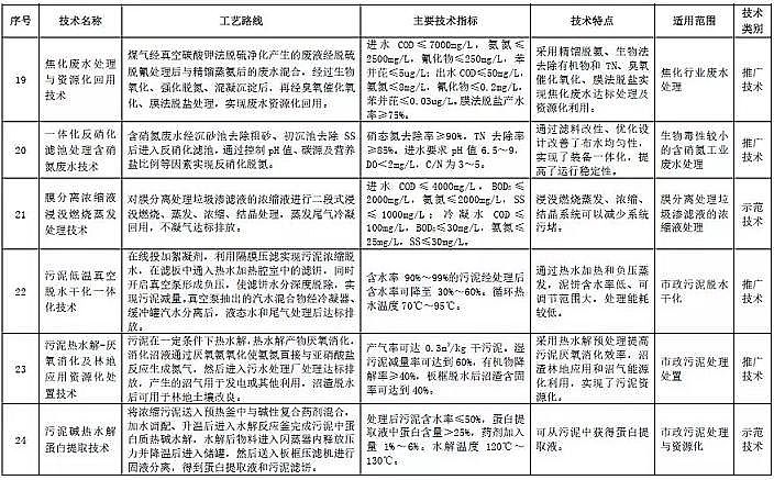
仁源水處理濾料廠家石英砂濾料26項技術入選2019國家水污染防治先進技術目錄
仁源水處理濾料生產廠家石英砂濾料26項技術入選2019國家水污染防治先進技術目錄。日前,生態環境部發布關于《2019年國家先進污染防治技術目錄(水污染防治領域)》(公示稿),共26項先進技術入選,公示期為2019年11月27日至12月3日。具體如下:







更多仁源水處理濾料生產廠家石英砂濾料詳情點擊:http://www.683996.com/