
鞏義市仁源水處理材料廠
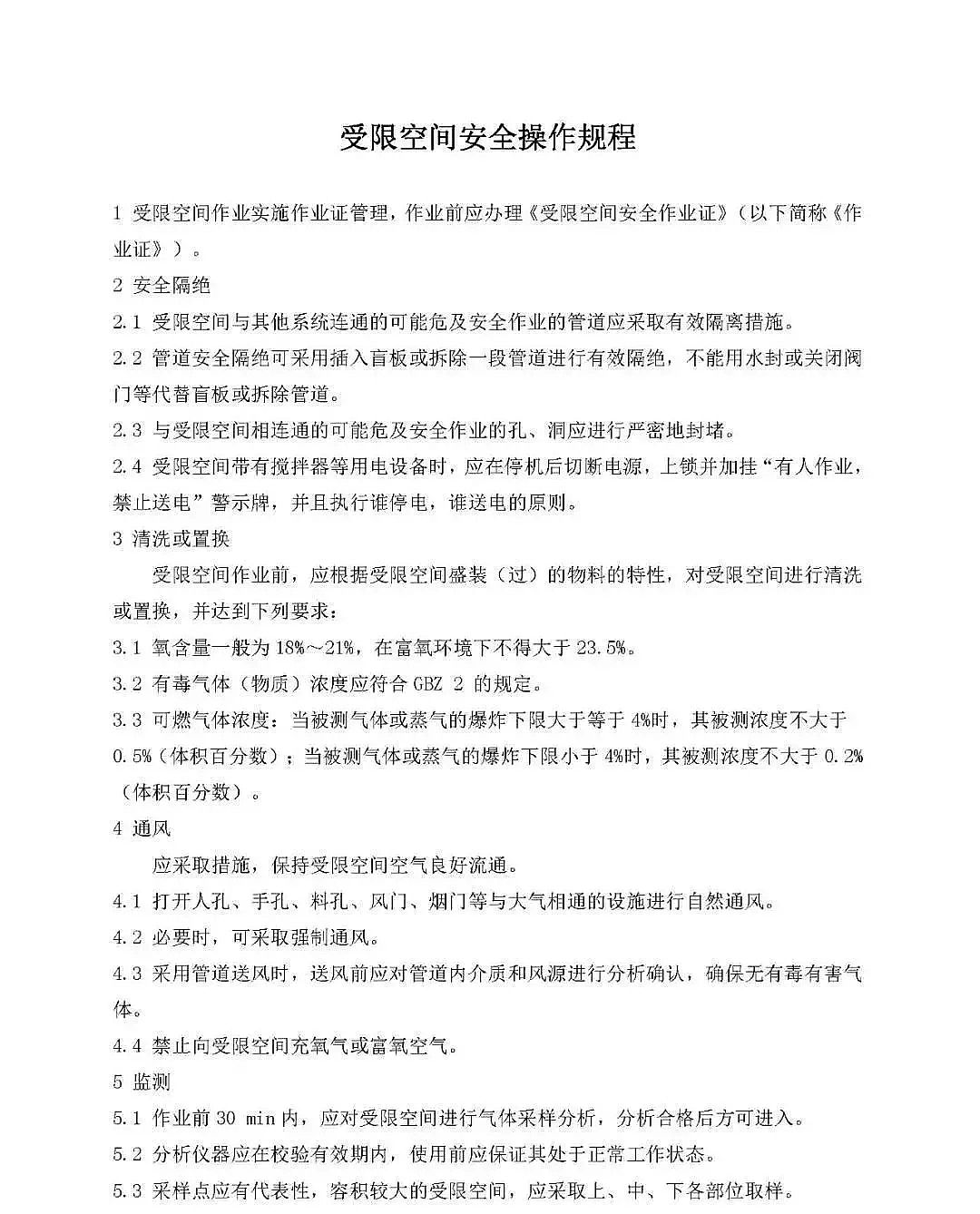
聯系人:孫經理
手機:15838253283(微信同號)
電話:0371-66557686
郵箱:1813885391@qq.com
地址:河南省鞏義市工業園區
優質彗星式纖維濾料生產廠家7死2傷!清理污水調節池時發生中毒事故,《東莞市中堂鎮“2·15”較大中毒事故調查報告》
優質彗星式纖維濾料廠家7死2傷!清理污水調節池時發生中毒事故,《東莞市中堂鎮“2·15”較大中毒事故調查報告》。附原因分析、預防舉措、有限空間管理文件《東莞市中堂鎮“2·15”較大中毒事故調查報告》。經調查認定,這是一起安全生產主體責任不落實,違章作業、盲目施救而引發的較大生產安全責任事故。
事故回顧
2019年2月15日23時許,位于東莞市中堂鎮吳家涌村廟水路12號的東莞市雙洲紙業有限公司工作人員在進行污水調節池(事故應急池)清理作業時,發生一起氣體中毒事故,造成7人死亡、2人受傷,直接經濟損失約為人民幣1200萬元。



企業法人被判刑,悔恨不已!
直接原因
一、雙洲紙業一車間污水處理班人員鄒某等3人違章進入含有硫化氫氣體的污水調節池內進行清淤作業,是導致事故發生的直接原因。雙洲紙業污水調節池屬于有限空間,相關人員違章進行有限空間作業表現在以下幾點:
①作業前未采取通風措施,對氧氣、有毒有害氣體(硫化氫)濃度進行檢測;
②在作業過程中未采取有效通風措施,且未對有限空間作業面氣體濃度進行連續監測;
③作業人員未佩戴隔絕式正壓呼吸器作業和便攜式毒物報警儀。

雙洲紙業一車間污水調節池平面布置示意圖
➤硫化氫氣體的產生原因分析:
污水調節池曝氣不均勻,存在連片未曝氣淤泥區,未經曝氣的淤泥中有機物酵解生成沼氣,淤泥中的硫生成硫化氫壓封于污泥中,清淤時消防高壓水的劇烈擾動使硫化氫釋放到池內空氣中,濃度逐漸增高、擴散。
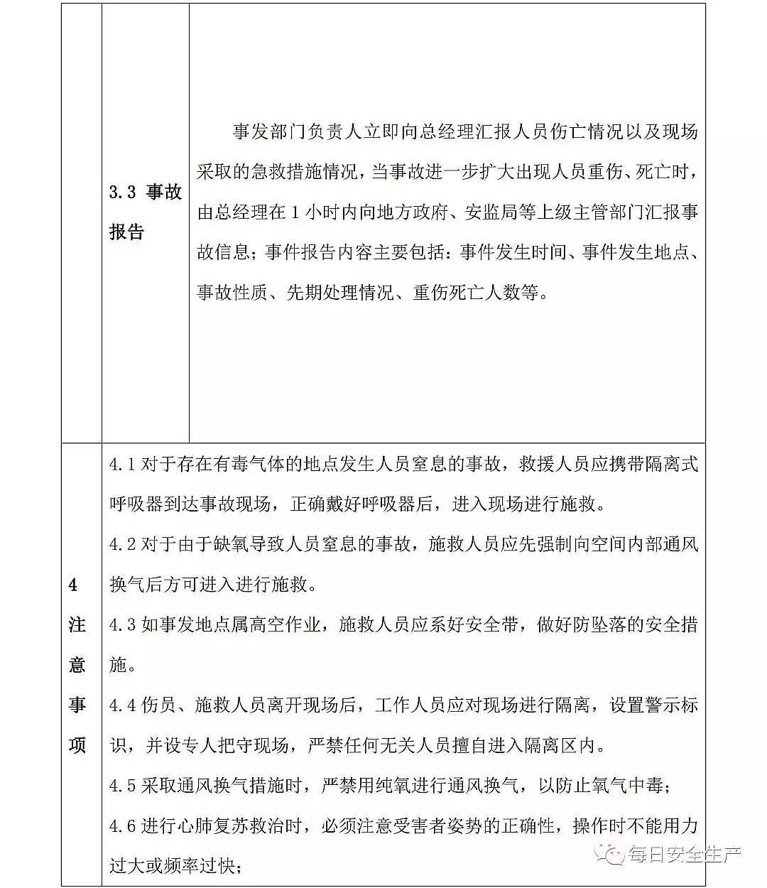
二、雙洲紙業其他從業人員盲目施救導致事故傷亡的擴大。鄒某等參與應急救援的人員不具備有限空間事故應急處置知識和能力,在對污水調節池內中毒人員施救時未做好自身防護,配備必要的救援器材和器具(氣體檢測儀,通風裝備、吊升裝備等)。
間接原因
東莞市雙洲紙業有限公司安全生產主體責任、安全生產管理制度、安全生產隱患排查治理工作不落實,有限空間作業應急救援預案編制不完善、應急演練缺失,專項安全培訓不到位。

根據相關法律條例規定,建議對中堂鎮“2·15”較大中毒事故有關責任人員及單位作如下處理:
★建議對莫某等6名事故責任人員移送司法機關處理;
★建議對吳某等4名事故屬地社區有關人員給予黨政處理;
★建議對陳某等2名地方政府有關人員給予政務處理;
★建議對東莞市雙洲紙業有限公司、莫某給予行政處罰;




事故前不做好安全管理工作,

事故后被判刑再后悔也晚了!
有限空間作業“七不”原則
1、未經風險辨識不作業;
2、未經通風和檢測合格不作業;
3、不佩戴勞動防護用品不作業;
4、沒有監護不作業;
5、電氣設備不符合規定不作業;
6、未經審批不作業;
7、未經培訓演練不作業。
附:有限空間管理文件匯編






















有限空間生產安全事故應急處置卡參考模板
由于有限空間涉及到的行業較多(包括了冶金、有色、建材、機械、輕工、紡織、煙草等)而風險又較為類似,因此本參考模板不選擇特定行業,直接針對有限空間崗位風險編制應急處置卡參考模板。

1
應急指揮機構應急處置卡參考模板
(1)應急指揮機構

(2)應急指揮機構辦公室

(3)應急總指揮

2
應急小組應急處置卡參考模板
(1)技術保障組

(2)搶險救災組

(3)醫療救護組

(4)后勤保障組

3
有限空間行業應急處置卡


4
緊急救護處置卡參考模板
緊急救護為基本常識,提倡企業員工掌握急救知識。本緊急救護處置卡,列出了緊急救護基本操作要點。企業應做好內部培訓,發揮緊急救護處置卡的作用。緊急救護應由受過專業訓練,具有相應技能(證書)的人員實施。

更多優質彗星式纖維濾料廠家詳情點擊:http://www.683996.com/